手机版 | 登陆 | 注册 | 留言 | 设首页 | 加收藏
当前位置: 网站首页 > 其他招聘 > 文章 当前位置: 其他招聘 > 文章

与百年南开同育人|天津南开学校鹏飞学校面向全国招聘8名高层次人才

时间:2026-01-26    点击: 次    来源:不详    作者:佚名 - 小 + 大

与百年南开同育人|天津南开学校鹏飞学校面向全国招聘8名高层次人才

  为进一步优化师资结构,提升学校办学品质,满足高质量发展需要,为学校可持续发展提供坚实的人才支撑。根据《天津市事业单位公开招聘人员实施办法(试行)》(津人社局发〔2011〕10号)、《市委组织部市人力社保局关于进一步完善事业单位公开招聘工作的通知》(津人社局发〔2017〕37号)等文件精神,我校2026年拟面向全国公开招聘教师,为确保公开招聘工作顺利进行,现将有关事宜公告如下。


  一


  学校简介


  天津南开学校鹏飞学校成立于2024年6月,坐落在天津市南开区黄河道472号,是天津南开学校教育集团在南开区创办的第一所现代化全日制公办完全中学。学校秉承“允公允能,日新月异”的南开校训,立足南开百年厚重历史文化,以“爱国爱群之公德与服务社会之能力”之“公能”精神铸魂育人,依托南开教育集团化办学优势和“一体化”培养模式,培养学生的创新精神和实践能力,学校坚持为师生提供多元的实践机会和展示平台,助力每位教师、优秀学子的成长。建校一年来备受社会多方关注,学校在优秀师资引进、创新人才培养、赋能教师成长等方面获得诸多荣誉,教育教学实绩多次在《天津日报》、天津电视台、津云新媒体、“你好,天津”、“和美南开”等重要媒体做宣传报道。


  二


  招聘原则


  我校2026年招聘工作坚持按需设岗、按岗招聘的原则,坚持公开公平、竞争择优的原则,坚持德才兼备、任人唯贤的原则。立足学校发展需求,优先录用具有扎实学科素养、丰富教学经验或突出发展潜力的优秀教育工作者。


  三


  招聘岗位及人数


  我校2026年拟面向全国公开招聘具有高级及以上专业技术职称,从事初中物理教学工作名师和骨干教师1名,从事初中化学教学工作名师和骨干教师1名。从事高中学科教学工作名师和骨干教师4名,任教学科包括:语文、数学、英语、物理、生物、政治。拟面向全国公开招聘具有中级专业技术职称,从事高中学科教学工作名师和骨干教师2名,任教学科包括:数学、物理。


  四


  招聘条件


  1


  基本条件


  1.具有中华人民共和国国籍。


  2.遵守中华人民共和国宪法和法律,拥护中国共产党的领导和社会主义制度,具有良好的品行。


  3.热爱党的教育事业,爱岗敬业,恪守职业道德,具有开拓精神、奉献精神和团队精神。


  4.具有正常履行岗位职责的身体条件和心理素质,具有符合岗位要求的工作能力。


  5.应聘人员应具有本科及以上学历,学士及以上学位,取得国家教育部门承认且能在相关认证网站核验的学历、学位认证报告,如涉及国外学历、学位的需提供教育部留学服务中心出具的认证报告。


  6.具有高级中学教师资格证。


  7.具有符合岗位要求的相关材料(学历证、学位证及教师资格证等其他材料须在报考前取得)。


  8.符合回避的有关规定。


  9.符合岗位要求的其他条件。


  2


  凡有下列情形之一者,不得报考


  1.受过刑事处罚或被开除公职的。


  2.受过党内警告或行政记过以上处分的。


  3.正在接受立案审查的。


  4.尚未解除党纪、政纪处分的。


  5.在公务员招考和事业单位公开招聘中被认定有作弊行为,在禁考期限内的。


  6.现役军人。


  7.天津市南开区教育系统事业单位正式在编人员。


  8.列入失信联合惩戒对象名单被依法限制招聘为事业单位工作人员的。


  9.参加过邪教组织的。


  10.有精神病史的人员。


  11.聘用后即构成回避关系的。


  12.法律规定不得招考到事业单位的其他情形。


  因隐瞒以上不得报考此次招聘情况而被聘用者,一经举报查出情况属实,用人单位立即予以清退,由此造成的一切后果由报考人员承担。


  3


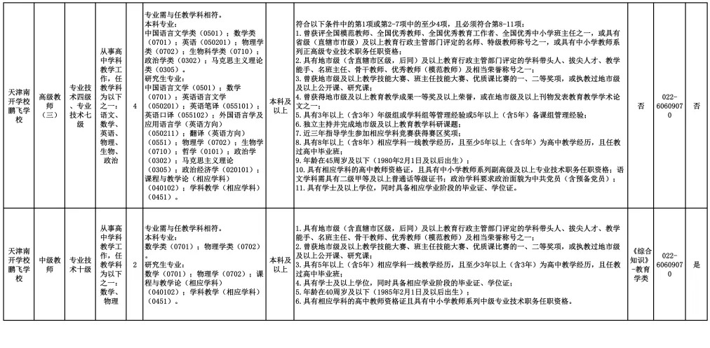
  各岗位具体报考条件


  详见《2026年天津南开学校鹏飞学校招聘计划》(下图)


  五


  招聘程序和办法


  本次招聘面向全国实行公开招聘,采取笔试、面试相结合的方式进行,具体程序详见2026年南开区教育系统公开招聘工作人员(含高层次人才)公告。2026年南开区教育系统公开招聘工作人员(含高层次人才)公告


  六


  纪律与监督


  (一)我校公开招聘工作人员实行回避制度。学校负责人和负责招聘工作的人员在办理招聘事项时,涉及可能影响招聘公正的情况,实行回避。


  (二)招聘工作主动接受社会和上级监督,保证招聘工作的公开、公平、公正,坚决杜绝下列违反公开招聘纪律的行为:


  1.伪造、涂改证件、证明,或以其他不正当手段获取应聘资格的;


  2.应聘人员在考试考核过程中作弊的;


  3.招聘工作人员指使、纵容他人作弊,或在考试考核过程中参与作弊的;


  4.招聘工作人员故意泄露考试题目的;


  5.学校负责人员违反规定私自聘用人员的;


  6.违反招聘规定的其他情形的。


  (三)对违反公开招聘纪律的工作人员,视情节轻重进行批评教育、调离工作岗位或给予相应处分;对违反公开招聘纪律的应聘人员,视情节轻重给予取消考试或聘用资格;对违反招聘规定的受聘人员,一经查实,解除聘用合同,予以清退。


  招聘工作咨询电话:022-60609070


  招聘工作监督电话:022-27459975


  电话受理时间为:工作日上午8:30-11:30,下午14:00-17:00


  七


  其他事项


  (一)报考人员要树立诚信考试光荣、违纪舞弊可耻的理念。报考人员在招聘考试过程中有违纪违规行为的,不予录用。


  (二)本次公开招聘不指定辅导用书,不举办也不委托任何机构举办辅导培训班。社会上以任何名义举办的辅导班、辅导网站或发行的出版物、上网卡等,均与本次考试无关,敬请广大报考人员提高警惕。


  (三)在本次招聘组织实施过程中,因不可抗力因素,需要调整招聘工作的,调整后信息将通过招聘方案发布网站发布调整信息。凡因个人原因未参加招聘各程序的,视为自动放弃。

\

\

  天津南开学校鹏飞学校


  2026年1月20日


 

 

      文章来源https://mp.weixin.qq.com/s/ZScGqTjDynlY-9KdLnWW6g
  1. \与百年南开同育人|天津南开学校鹏飞学校面向全国招聘8名高层次人才附件

  1.  
  1.  

上一篇:天津市天宾服务中心礼堂宴会厅招聘临时工信息

下一篇:中博康华(天津)智能科技有限公司2026年第一批公开招聘

皖ICP备20008326号-39  |   信息投诉:ahnyw8@qq.com  |  
Copyright © 2026 天人文章管理系统 版权所有,授权www.qdrcw.cc使用 OK文库 Powered by 55TR.COM