手机版 | 登陆 | 注册 | 留言 | 设首页 | 加收藏
当前位置: 网站首页 > 青岛事业单位招聘 > 文章 当前位置: 青岛事业单位招聘 > 文章

宁波市鄞州区面向全国招引文化名家公告

时间:2026-01-09    点击: 次    来源:宁波市鄞州区人民政府-人力社保局    作者:宁波市鄞州区人民政府-人力社保局 - 小 + 大

  宁波市鄞州区面向全国公开招引文化名家公告
 
  为全面贯彻落实省市区宣传思想文化工作会议精神,加强宣传思想文化人才队伍建设,涵养最优文化生态,促进和繁荣鄞州文化发展,宁波市鄞州区决定面向全国公开招引文化名家若干名。现将有关事项公告如下:
 
  一、招引原则和办法
 
  坚持公开、平等、竞争、择优原则,按照德才兼备、以德为先的用人标准,采取公开报名、资格审核、考核考察、签约、体检和公示聘用等程序进行。
 
  二、招引条件、岗位和范围
 
  1.具有中华人民共和国国籍;
 
  2.思想政治素质好,遵纪守法、品行端正,拥护党的路线方针政策,具备良好的职业素养、文艺创作经验、服务意识和团结协作精神;
 
  3.目前从事理论社科类、新闻广电出版和文化文艺相关工作,具备相应的专业知识和能力水平,具有较高知名度和一定影响力;
 
  4.具备适应岗位要求的身体条件和心理素质;
 
  5.具备招引岗位所需的其他条件。
 
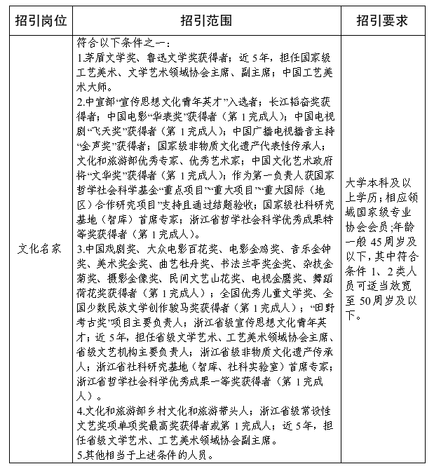
  招引岗位和范围详见下表:
 
 
  三、招引程序
 
  (一)公开报名和资格审核
 
  报名采用邮件报名方式,报名时间:2026年1月9日—2027年1月8日。
 
  报名方式:符合条件的报考人员将报名表及相关佐证材料扫描件(具体要求详见附件1和附件2,下同)发送至报名邮箱:YZXCB1@163.com,文件名为“姓名+宣传思想文化工作门类名称”。
 
  中共宁波市鄞州区委宣传部对已报考人员进行资格初审。经初步筛选,分批通知符合条件人员携带报名表及相关佐证材料的原件与复印件进行资格复审,经资格复审后确定入围考核人选名单。
 
  (二)考核考察
 
  本次招引不设开考比例,采取直接面试考核的方式进行。主要考核报考人员的政治素质、专业知识、业务能力、科研能力、工作实绩、语言表达、管理思维、问题分析及解决能力、工作愿景等方面情况,总分100分,不足75分者予以淘汰。具体时间和地点另行通知。
 
  参加面试考核的报考人员务必按通知规定的时间、地点和要求参加。面试考核成绩即为总成绩。根据考核成绩并结合综合因素,对报考人员进行考察,考察主要了解报考人员的思想政治表现、道德品质、业务能力、工作实绩等情况。考察通过后,按照“双向选择”方式确定入围签约、体检人选名单。
 
  (三)签约与体检
 
  入围签约人选在规定时间内与中共宁波市鄞州区委宣传部签订相关协议。体检工作由中共宁波市鄞州区委宣传部牵头组织实施,参照公务员录用体检等最新规定执行。
 
  (四)公示与聘用
 
  拟聘用人选名单确定后进行公示。公示期满,对在公示期内无异议的人选按有关规定办理聘用手续。
 
  四、其他事项
 
  1.资格审核贯穿招引工作全过程,报考人员提交的所有信息和材料应当真实、准确、有效。
 
  2.新引进的高层次人才纳入事业编制人员管理,享受相应岗位的工资福利待遇,并自愿服从分配到全区理论社科、新闻广电出版和文化文艺相关单位;按照人才分类相关规定享受引进补助、安家补助、购房补贴和月度津贴等相关待遇;新引进人才及其家庭在宁波市六区无住房的,在鄞州区工作期间可按规定免费租住人才公寓3年;配偶工作等事宜可按照鄞州区有关政策优先落实。
 
  3.新引进的高层次人才实行协议管理,最低服务期限为5年(含试用期),服务期内离职的须按规定退还人才引进相关待遇,其中首次聘期为3年,聘期考核合格后予以续聘。
 
  4.根据《鄞州区区属国有企业及控股企业人员管理办法的通知》(鄞政办发〔2024〕29号)文件有关规定,符合条件的也可通过“双向选择”纳入国有企业人员管理。
 
  文化名家招引工作已列入鄞州区长期人才引进计划,具体按照“一人一议”方式落实。
 
  本公告解释权归中共宁波市鄞州区委宣传部。
 
  本次人才招引咨询电话(工作时间开放):0574-89188802;监督电话(工作时间开放):0574-89293371。
 
 
 
  中共宁波市鄞州区委宣传部
 
  2026年1月9日

上一篇:宁波市鄞州区面向全国招引第二批高水平体育教练员公告

下一篇:浙江长兴县卫生健康局下属事业单位选调7名事业编制工作人员的公告

皖ICP备20008326号-39  |   信息投诉:ahnyw8@qq.com  |  
Copyright © 2026 天人文章管理系统 版权所有,授权www.qdrcw.cc使用 OK文库 Powered by 55TR.COM